中国科学院生态环境研究中心(以下简称“中心”)始建于1975年,是我国第一个国家级生态环境领域综合性研究机构。中心围绕“国家生态环境安全与可持续发展”战略定位,充分发挥环境科学、环境工程和生态学三大学科的综合优势,围绕国家环境保护与生态建设的重大科技需求和国际生态环境科学前沿,为我国生态文明建设、环境治理与生态保护、实现人与自然的和谐发展做出基础性、战略性、前瞻性创新贡献。
中心研究方向有:
1.环境污染物的健康效应与分子作用机制、环境纳米材料、化学品环境风险评估
2.水质与水生态安全保障、环境水质学、流域水环境模拟与污染控制、水生态毒理学、水质净化技术、水污染控制技术、污泥固废处置技术
3.大气复合污染科学防控与污染源治理
4.环境生物过程与污染土壤治理、土壤生物与土壤健康、土壤环境容量与风险管控、固废污染控制与资源化
5.生态系统保护修复与生态安全、区域与城市生态学、环境政策与环境经济
截至2025年12月,中心在职职工568人,其中中国科学院院士3人、中国工程院院士2人。现有3个全国重点实验室、1个国家工程研究中心和若干所级实验室及支撑服务平台。
现诚聘海内外优秀学者,诚邀加入中心研究队伍,共促学科发展。
一、项目介绍
为吸引海外优秀青年人才回国(来华)工作,国家自然科学基金委员会自2021年起,设立国家自然科学基金优秀青年科学基金项目(海外),旨在吸引和鼓励在自然科学、工程技术等方面已取得较好成绩的海外优秀青年学者(含非华裔外籍人才)回国(来华)工作,自主选择研究方向开展创新性研究,促进青年科学技术人才的快速成长,培养一批有望进入世界科技前沿的优秀学术骨干,为科技强国建设贡献力量。
诚挚欢迎:化学(环境化学、环境催化等)、环境大数据AI技术、纳米材料、区域生态、城市生态、废水处理与资源化、环境生物技术、环境生物学、环境工程、微生物学、大气科学、土壤学、毒理学、固废处置等相关专业和研究方向的优秀人才,依托中心申报海外优青项目。
二、2026年优青(海外)项目申请条件
参考2025年优青(海外)项目申请条件,2026年项目申报条件以国家自然科学基金委员会发布的申报指南为准。
1. 优秀青年科学基金项目(海外)的申请人应当具备以下条件:
(1)遵守中华人民共和国法律法规,具有良好的科学道德,自觉践行新时代科学家精神;
(2)出生日期在1986年1月1日(含)以后;
(3)具有博士学位;
(4)研究方向主要为自然科学、工程技术等;
(5)在取得博士学位后至2026年4月15日前,一般应在海外高校、科研机构、企业研发机构获得正式教学或者科研职位,且具有连续36个月以上工作经历;在海外取得博士学位且业绩特别突出的,可适当放宽工作年限要求;
(6)取得同行专家认可的科研或技术等成果,且具有成为该领域学术带头人或杰出人才的发展潜力;
(7)申请人尚未全职回国(来华)工作,或者2025年1月1日以后回国(来华)工作。获资助通知后须辞去海外工作或在海外无工作,全职回国(来华)工作不少于3年。
2. 限项要求
执行中央有关部门关于国家科技人才计划统筹衔接的要求。同层次国家科技人才计划支持期内只能承担一项,不能逆层次申请。
三、优青(海外)入选入职配套支持
1. 国家资助100万—300万元,中心提供科研启动经费300万元起,分三年下拨;
2. 聘为研究员岗位、博士生导师,配备科研助理、博士后和研究生;
3. 提供新园区的办公、实验用房,在团队建设、重大科研项目申请等方面给予倾斜;
4. 提供人才周转房;
5. 协助解决配偶户口、子女入学。
其他具体事宜可函询或面商。
四、高层次人才
有意向申请者还可同步与人事处沟通,申报院引才计划和所级引才计划相关事宜。
特别优秀人才和团队可“一人一策、一事一议”。
五、报名方式
1. 请有意者与中心相应招聘方向联系人(见附表)沟通达成初步意向后,发送简历至person@rcees.ac.cn,并在邮件标题中注明“应聘优青项目”或“应聘院级/所级人才计划”及应聘方向;
2. 通过遴选的申请人将与中心签订工作意向协议书,依托中心申报“海外优青”项目和院级/所级人才项目,中心将由专人负责联系并协助申报。
联系人:人事处 曹老师 郭老师,科技开发处 张老师
邮箱:person@rcees.ac.cn、jyguo@rcees.ac.cn、fyzhang@rcees.ac.cn
联系电话:010-62849180、010-62923597-803
中心设置“伯乐奖”,奖励在成功推荐海外优青和中国科学院引才工作中做出重要贡献的所内外专家。欢迎各位老师广泛宣传,积极参与!
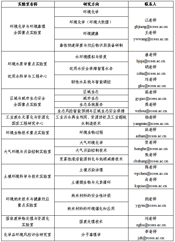
附表:生态环境研究中心招聘方向及联系人
